国家网络安全宣传周 | 网络安全为人民,网络安全靠人民
国家网络安全宣传周
9月8日至15日是国家网络安全宣传周,今年的主题是“网络安全为人民,网络安全靠人民”。

在宣传周期间,我院为营造共筑网络安全防线的良好氛围,积极作出了网络安全宣教工作安排。通过在医院门诊、住院部等重点场合播放电子海报、滚动宣传标语、发放网络安全知识手册等形式,向全院工作人员及来院就诊的患者展示网络安全的重要性和常见风险,增强网络安全意识,筑牢网络安全防线。

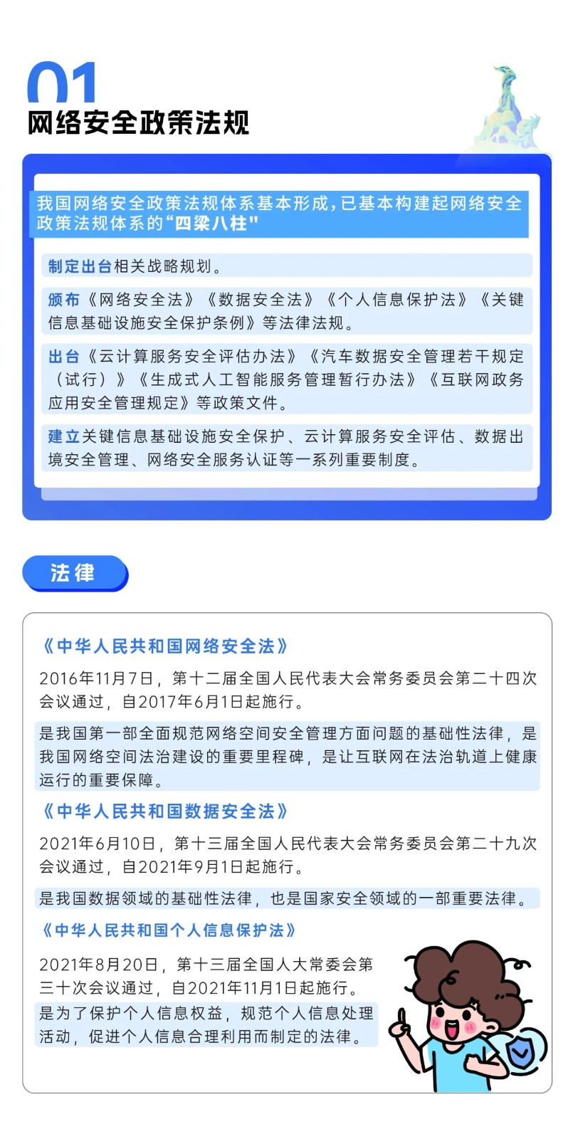
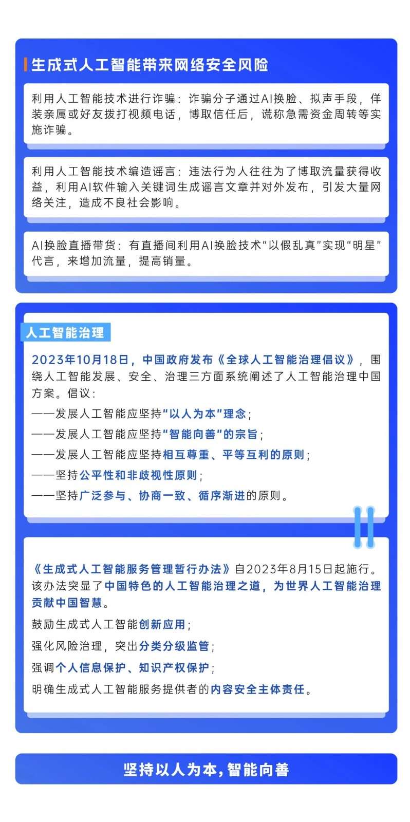
近日2024年国家网络安全宣传周网络安全知识宣传手册正式发布一起来观看学习吧!
















✉ 通讯员 朱鹤峰(信息科)
- 上一篇:中医药宣传月 | 弘扬中医药文化,二中医院持续开展系列惠民活 2025/10/31
- 下一篇:世界急救日 | 人人可以学!这些急救技能“救”在身边! 2024/9/14




